In this first part, we explain the basic concept of a trust and share a typical trust stack and the various parties and entities involved : the trust itself, the trustee, and the beneficiaries.
We show how a trust, if properly set up, can still provide anonymous title to property and legally ring-fence your assets by leaving them disconnected.

A tripartite arrangement
A trust is a private arrangement between two parties: the settlor and the trustee.
The settlor (or grantor) is the person who creates a trust. A trustee is the person or trust company that holds and administers property or assets for the benefit of the third party who is called the beneficiary, the person or persons who are entitled the beneficial ownership of the trust assets.
Crucially, upon transfer, these assets are no longer the settlor's: they are (literally) "held in trust": a separate legal entity that holds the assets and eventually transfer them under specific conditions outlined by the settlor*.
*For the legal anoraks: The defining feature of the trust construct is that it separates ownership of property into legal ownership, vested in the trustee, and beneficial ownership (also called equitable ownership) which is enjoyed by the beneficiary/ies.
Let's have a closer look at the trust vehicle itself and each of the three parties involved.
1. The trust itself
The trust is a legal entity that holds the assets or property. In the U.S., it is created through a private trust agreement or unilateral declaration.
Since the trust agreement (also referred to as the trust instrument) is private, this means a trust can be settled without filing or government involvement. In the US, even its Government as such has no means of knowing that a trust actually exists because, contrary to even some offshore trust jurisdictions, there is no filing requirement and register of a trust's beneficiaries.
The trust instrument
In Part III, we provide a step-by-step guide to validly settle a trust, with emphasis on a Wyoming trust.
At the very minimum, the trust agreement or declaration needs "three certainties" to be valid (Knight v Knight, 1840):
- Certainty of intention: The intention of the settlor to create a trust.
- Certainty of objects: The identity of the beneficiary(ies).
- Certainty of subjects: Property to which the trust is attached.
The broader terms specify the purpose of the trust, the assets included, the roles and responsibilities of the trustee, and the rights of the beneficiaries (see Part II for a fully annotated trust agreement template).
Revocable vs. irrevocable trusts
The trust can either be revocable (can be altered or dissolved by you the settlor) or irrevocable (cannot be changed once it is established without the consent of the beneficiaries).
An irrevocable trust is treated as its own person in the eyes of the law. For this reason, it cannot be revoked by a judge to pay your debts, offering a higher level of asset protection.
The terms "irrevocable" is misleading: a well-drafted trust instrument for a irrevocable trust should allow the settlor to change beneficiaries at any time and for any reason.
As we will see later, as settlor you may also act as your own trustee, or appoint and remove other trustees at your discretion.
Distributions must be approved by you and you may invest or use the trust's assets as you wish.
Grantor vs. non-grantor trusts
A further difference is between a grantor and non-grantor trust, with the latter treated as a separate taxpayer who files its own tax returns and pays taxes on trust income, while the grantor trust is disregarded for income tax purposes and has to reports all trust income on settlor's personal tax return.
Trusts with non-US resident beneficiaries (which are typically also settled by a non-US resident settlor) would generally be grantor trusts so the income passes through to the beneficiaries, rather than the trust itself paying US income tax.
Such trusts - despite being settled in the US! - are considered foreign trusts and hence non-existent for US tax purposes: In simplified terms, it is for the beneficiaries - if and when they receive income from the trust - to deal with their own tax, depending on where they are tax resident.
For instance if you're the beneficiary of a grantor trust and reside in say Dubai or Singapore which (with qualifications) does not tax foreign income, the trust itself won't be taxed and you won't be taxed on income you receive from the trust.
For the above reasons, asset protection trusts, especially those settled by non-US taxpayers and/or with non-US beneficiaries, are typically irrevocable grantor trusts, which is also the template we annotated in Part II.
2. The Trustee
The trustee is the individual or organization responsible for managing the assets placed in the trust.
The trustee has what is called a fiduciary duty to act in the best interests of the beneficiaries. There's centuries of case law around what such duties entail but essentially they mean the trustee must manage the trust's assets with care, loyalty, and impartiality.
The trustee follows the guidelines set forth in the trust agreement, ensuring that the assets are distributed or utilized according to the settlor's instructions. The trustee can be an individual, a professional fiduciary, or a corporate entity like a bank or trust company.
As we will see further below, in some trust jurisdictions such as Wyoming or the British Virgin Islands, the settlor can be the trustee and also be a beneficiary of a trust there, folding the three roles into one.
- The beneficiaries
The beneficiaries are the individuals or entities that receive the benefits from the trust's assets.
These benefits can be financial (such as receiving income generated by the assets) or related to property (such as inheriting an asset upon the settlor’s passing).
There are often different types of beneficiaries, such as:
- Income beneficiaries who receive income from the trust during its existence.
- Remainder beneficiaries who receive the assets left in the trust after a specific event, such as the death of the settlor(s) or the completion of a certain time period.
A final note: Beneficiaries do not have to be physical persons, they can also be charities or organizations. They can even be pets!
Own nothing and control everything
As hinted at above, the three roles in a trust setup can overlap.
In certain jurisdictions, they can even be held by one and the same person who is settlor, (one of the) beneficiaries and the controller of the trustee.
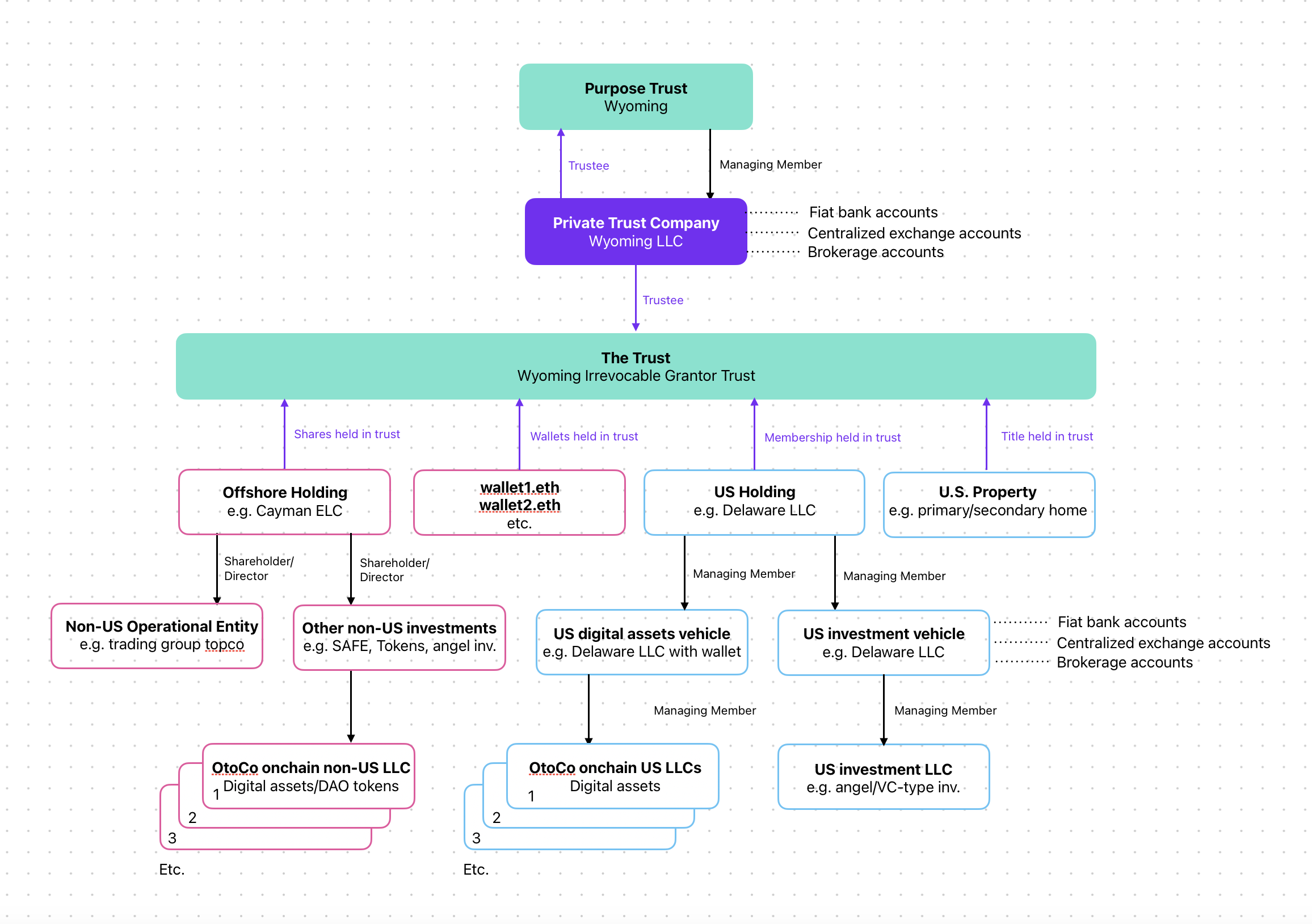
In broad terms, this can only be in the context trust with what is called a Private Trust Company ("PTC") as trustee.
Such PTC can only act as trustee to one (or at the most a handful of related) family trusts and cannot make a living from being a trustee to other trusts. Such latter activity is without exception regulated and will require a trust license, however being a trustee to your own trust using a PTC does not require any licensing.
This allows for a very light-weight setup in which the trust itself does no require any registration or filing and the PTC is simply a legal entity set up to act as a trustee, for instance as an LLC or C-Corp in the US or as a limited company in the British Virgin Islands.
To benefit from the protections afforded to trusts by certain trust laws in jurisdictions such as Wyoming - which arguably has one of the most iron-clad asset protections for trusts - the PTC should be formed there.
Add anonymity
Finally, to add anonymity to the mix, a purpose trust (a trust in its own right set up for a specific purpose, in this case to own the PTC) can be made the owner of the PTC.
Purpose trusts are unique in that they have no beneficiaries. This means that ownership of the PTC cannot be traced back to named individuals who assumedly are also the settlors and beneficiary of the trust of which the PTC is trustee.
Where does that leave KYC/KYB of the trust?
Anonymity is generally pierced when entities, including trusts, are looking to access regulated services, including banking, brokers, centralized exchanges etc.
In the context of a trust with a PTC, it used to be the case that banks were happy to open an account by verifying the identity of the trustee or the owner of the trustee.
If such owner is a purpose trust, regulated services providers would look at who has substantial control over the trustee company, typically the manager if it is a member-managed LLC or the members if it is member-managed.
However, banks now generally also ask for a copy of the trust instrument - or at least an extract of it showing the identities of the beneficiaries.
Finally, they will want to know who the settlor is and get their ID and proof of address verified.
So while your trust setup can be made anonymous to the wider world, the moment you seek to access regulated services, you are likely to be doxxed if you're either settlor, beneficiary or have substantial control over the PTC.
Privacy is further eaten away by the recently introduced Corporate Transparency Act (CTA), which introduced disclosure requirements on Beneficial Owners (BO) of US legal entities to the Financial Crimes Enforcement Network (FinCEN), part of the Treasury.
The logic is broadly the same as KYC by regulated service providers: In the context of a private trust, if a purpose trust (which as such has no BO) owns the PTC, it will require identification of individuals behind the trust who might exercise significant influence or control, i.e. the trustee of the purpose trust (which can be the same individual as the managing member of the PTC or an independently appointed professional trustee).
Either way, it seems there is no escape from disclosing the BO* and even if FinCEN's database supposedly can only be accessed under prescribed conditions, it is probably safe to assume that law enforcement agents crawl all over it...
(*there is strong support for the view that unregistered LLCs - i.e. those that are established without filing at registry at the moment of their creation, such as protected Series LLCs spun up using smart contracts on Otonomos' sister company OtoCo) do not fall within the scope of the FinCEN BO reporting since no filing at registry took place).
In offshore jurisdictions such as the BVI, which also allows for PTCs as trustees to BVI trusts, there is a requirement to disclose the BO at the moment of formation to your formation agent, who is obliged to keep this information on file and enter it in a centralized database to which BVI authorities - and presumably also some foreign law enforcement counterparts - have access.
Finally, foreign trusts in jurisdictions like the Cook Islands, Nevis, or Belize can provide strong privacy protections, as these jurisdictions often have strict laws that protect the privacy of trustees, grantors, and beneficiaries, even in the face of legal challenges from outside the jurisdiction. However, they may suffer from lack of legal precedent and the optics of having a trust offshore.
In summary, while indeed trusts still allow for anonymous title to assets to the outside world, this anonymity is bounded by compliance requirements imposed by licensed service providers such as banks, centralized exchanges etc, and regulatory disclosure requirements such as the recent FinCEN rules.
How to isolate your assets within a trust
It is important to appreciate the key competitive advantage of a trust as a container of your assets vs. a holding company: the disconnection between assets held in trust.
In a trust, assets are disconnected: they are individual private assets isolated from each other. A lawsuit seeking enforcement against e.g. shares held in trust in a private company will not drag all other assets held in trust with it:

This contrasts with how assets are bundled in a traditional holding company: legal action e.g. creditor or indemnification suits against the holding will inevitably drag all of the holdings' assets into the claim. Like pearls on a necklace, if the necklace breaks, all pearls end up on the floor:

Essential wardrobe
As we will see in Part IV, it is the disconnected nature of assets held in trust that makes the trust construct, going back to medieval times, particularly suitable for holding 21st century digital assets.
Like the blue blazer for men or the little black dress for women, a trust should be part if every self-sovereign individual's legal wardrobe, and can be accessorized by adding multiple 100% owned subsidiaries, depending on the type of asset.
This leads us to what may ultimately be an optional asset protection stack: a trust settled in a robust trust jurisdiction such as Wyoming, South Dakota, Delaware, or Nevada, or the BVI, Cook Islands, Nevis or Belize for offshore trusts, combined with at least one holding subsidiary for non-US assets (e.g. a Cayman or BVI holding) and one or more subsidiary LLCs for US assets.
Combined with the previous diagram, his could schematically look as follows:

We will be discussing each of the components in the above stack in more detail in Part III, filling each of the boxes with specific assets and drawing money flows.
First, in Part II we dissect the constitutional document at the origin of the entire stack: the trust instrument, with a fully annotated, editable template for you to start with.